365英国上市(集团)有限公司-Official website
网站首页
部门简介
通知公告
英国正版365官方网站
党建工作
通知
活动
条列
干部工作
干部任免
制度条例
师资建设
人才招聘
人才工作
工资福利
下载专区
当前位置:
网站首页
>>
通知公告
>>
查看详情
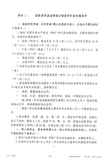
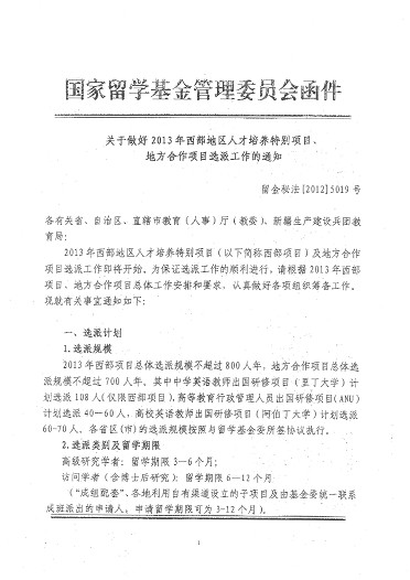
海南省教育厅关于做好2013年我省地方合作项目选派工作的通知
来源:
英国上市公司365·组织人事处(教师发展中心)
日期:
2013-04-19 09:59:26
点击:
属于:
通知公告
上一条:
教育部关于建立健全高校师德建设长效机制的意见
下一条:
关于做好2013年高等学校青年骨干教师国内访问学者选派工作的通知
友情链接
+
腾讯新闻
中国新闻网
搜狗
新浪
CMS系统
百度
好搜
搜狐
Copyright © 2011-2025 365英国上市(集团)有限公司-Official website 版权所有
地址:海南省海口市美兰区桂林洋高校区 邮编:571127
琼ICP备10200870号-1